为进一步加强生态文明建设,深入贯彻习近平生态文明思想以及中央、省关于生态文明建设的新要求、新目标、新任务,推动高质量发展,《苏州市生态文明建设规划(2021~2025年)》正式发布。
苏州市人民政府
(部分摘录)
(一)区域概况
(二)规划范围与期限
(三)规划目标与指标
1.规划目标
到 2025 年,全市空间开发格局进一步优化,绿色发展水平、资源能源利用效率进一步提升,污染排放总量继续下降,生态环境质量进一步改善,环境风险得到有效管控,生态文明制度体系进一步完善,绿色生活方式和消费模式成为全社会风尚,生态文化素养明显提升,打造向世界展示社会主义现代化建设的“最美窗口”。
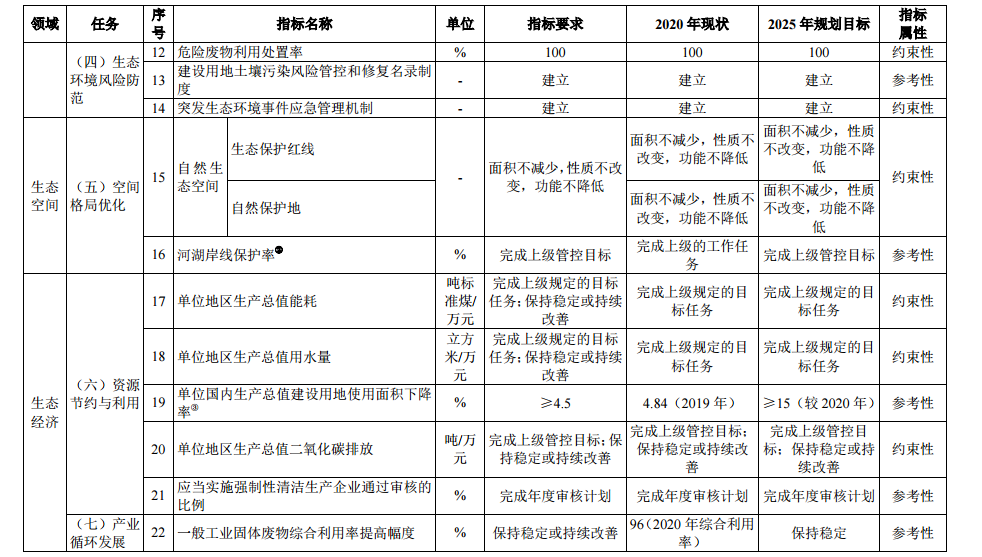
2.规划指标
(一)着力打好碧水保卫战
(二)提升大气环境质量
(三)保持土壤环境稳定
(四)加强固体废物污染防治
1.加强危险废物安全处置
提升危险废物处置监管水平。加强危险废物利用处置单位规范化管理,依法查处超范围超规模经营、非法处置危险废物、超标排放的经营单位,推动形成一批标准高、规模大、水准一流的危险废物利用处置设施示范项目,到 2025 年,全市危险废物焚烧填埋处置能力达到 40 万吨/年。提升废盐、废有机溶剂、重金属污泥等突出类别危险废物处置能力,研究推进生活垃圾焚烧飞灰、危险废物焚烧灰渣等次生废物的 非填埋处置路径。建立危险废物重点监管单位清单,依法将工业固体废物纳入排污许可管理。全面实施危险废物全生命周期监管,完善小微产废企业集中收运体系。持续推进“清废”专项执法行动,严厉打击非法倾倒工业固体废物污染环境犯罪行为,对工业固体废物违法行为实行“零容忍”。
2.提高一般工业固体废物处置利用水平
鼓励企业采用清洁生产技术,促进各类废弃物在企业内部的循环使用和综合利用,从源头削减固体废物的产生。提高一般工业固废处置能力,实现一般工业固废处置能力与产生量相匹配。
3.强化污水处理厂污泥处置
遵循“区域统筹、合理布局”原则,加快建设区域性城镇污水处理厂污泥综合利用或永久性处理处置设施。各县级市实现永久性污泥处理处置设施全覆盖,无害化处理处置率达到 100%。严格执行污泥转运“联单制”,污泥运输车船安装 GPS,强化污泥处理处置全过程监管。
(五)加快生态保护与修复
(六)加强环境风险防控
(一)构建生态安全格局
(二)优化开发保护总体格局
(三)编制实施“多规合一”的国土空间规划
(一)推动产业结构优化和转型升级
1.促进工业结构优化和转型升级
2.推动现代农业高效绿色发展
构建现代渔业产业体系。大力推进高标准池塘改造,加强生态健康养殖示范建设,全面推进养殖尾水达标排放或循环利用,促进渔业高质量绿色发展。“十四五”期间,全市实现高标准养殖池塘全覆盖。全面推进水产生态健康养殖,加快形成渔业生产、加工和休闲服务业“三业”融合协调发 展新格局。构建生态畜牧产业体系。进一步优化畜禽养殖布局,严格执行禁养区、限养区和适养区管理制度。积极引导和推广农牧结合、种养结合、发酵床养殖等生态健康养殖模式,减少区域农业面源污染负荷。加强畜禽良种工程和生态畜牧业示范基地建设,提高畜禽业综合生产能力,强化动物防疫队伍建设,完善废弃物综合利用设施,提高设施装备水平。构建产业融合发展体系,结合美丽乡村建设,推动农旅融合发展。推进高标准农田建设。对较分散的田块,通过土地整理等措施化零为整,积极筹措地方财政资金开展高标准农田建设。
3.发展现代绿色服务业
(二)提升资源能源节约利用水平
1.加强节能管理和技术改造
强化源头控制。严格实施固定资产投资项目节能评估审查制度,新建高耗能项目单位产品(产值)能耗力争达到国际先进水平,用能设备达到一级能效标准。实施节能技术改造。突出冶金、化工、建材、纺织、电力、造纸等主要耗能行业和重点耗能企业,以电机系统、锅炉窑炉节能改造、余热余压利用、能量系统优化为重点,大力推进节能改造。以钢铁、建材、化工等流程工业为重点,推进企业能源管理中心建设,对企业能源系统的生产、输配和消费环节实施集中扁平化动态监控和数字化管理,改进和优化能源平衡,实现系统节能。促进企业清洁生产,所有新、扩、改建项目必须充分体现清洁生产内容,采用清洁工艺,对相关重点企业每五年实施一轮强制性清洁生产审核。
2.大力推进节水管理
推行以水定产、以水定城,实行水资源消耗总量和强度双控行动。严格取水许可管理,建立用水单位重点监控名录,推进合同节水管理,构建合同节水管理工作体系,引进和培育一批节水服务企业。继续开展“水效领跑者”引领行动,进一步加快企业、单位节水技术进步和创新。大力实施城镇生活节水工程,推广农业节水技术,加快实施高耗水行业生产工艺节水改造,高质量建设一批节水型企业、单位、小区等。“十四五”时期,全市节水型载体覆盖率达到 40%。结合高标准农田提升改造,进一步推广低压管道供水,到2025年,全市农业灌溉水利用系数达到 0.65 以上。
3.强化土地集约节约利用
4.推进农业投入品减量控害
(三)促进产业循环发展和废物资源化利用
1.深入开展产业园区循环化改造
加强分类施策和指导。突出不同类型园区改造重点,因地制宜制订循环化改造方案,鼓励园区建立跨行业的循环经济产业链,推动生产系统协同处理城市及产业废弃物。根据长江经济带“共抓大保护、不搞大开发”的战略部署,积极探索长江化工园区协同开展园区循环化改造和水污染防治,延伸沿江化工产业链、产品链,提高产品附加值、企业经济效益和资源产出水平。建立、完善循环经济信息服务平台,实现企业、园区、区域等不同层面的资源共享交换,为实现废弃物、能量等交换交易的最优化路径提供支持。强化产业链补链项目,增强循环经济产业关联度和耦合性,完善循环经济产业链。
2.推进城市矿产资源回收再利用
在全市范围内构建再生资源的一条龙产业体系,建立一批“城市矿产”回收与拆解基地,打造一批“城市矿产”示范基地,建立城市静脉产业综合示范工程、废物资源交换贸易中心,形成废旧钢铁、铜、铝等再加工利用的产业链。完善回收站点、分拣中心和集散市场“三位一体”再生资源回收体系。建设形成规范的社区回收点,建成覆盖全苏州的加工分拣站点,按照“五区一中心”的架构合理布局再生资源集散交易中心。强化回收体系规范化管理,到 2025 年,全市实现 95%回收人员纳入规范化管理,95%的社区设立规范的回收站点,95%以上的再生资源进入指定集散交易加工中心进行规范化交易和集中处理,再生资源主要品种回收率达到 85%以上。
3.加强农业废弃物资源化利用
(1)推进秸秆综合利用
继续按照以秸秆机械化还田为主、多种利用形式相结合的“1+X”综合利用模式,推进秸秆综合利用。运用新技术、新装备,扩大深耕面积和比例,提高还田质量和还田水平。到2025 年,秸秆的资源化利用率达 98%以上。建立较为完善的秸秆田间处理体系,有效衔接秸秆资源收集与秸秆综合利用。推进机械化还田以外其它秸秆利用方式的发展,因地制宜推动秸秆能源化、饲料化、肥料化、原料化、基料化利用。
(2)强化畜禽粪便资源化利用
突出农牧结合,推进畜禽养殖废弃物资源化利用。完善现有畜禽规模化养殖场粪污资源化处理利用设施,引导小散户建设畜禽粪便贮存、处理、利用设施。建立并推广以粪污处理发酵罐为主的多种粪污资源化利用模式。到2025年,全市畜禽粪污综合利用率稳定在 95%以上。
(3)促进农业投入品废弃物资源化利用
加强政策扶持,推进废旧农膜资源化利用。认真贯彻《农用薄膜管理办法》,加大资金和支持和财政保障,强化执法力度,夯实回收利用体系,按照“试验、示范、推广”三要素,积极稳妥推进减量替代产品和技术的应用。到 2025 年,全市废旧农膜回收利用率达到 95%以上,废旧农膜基本实现资源化利用。积极探索开展废弃农药包装物的资源化处理利用。依托“农业社会化服务”建设体系,全面开展农药废弃包装物无害化回收处置工作。到 2025 年,农药废弃包装物回收率达到 90%。
(4)加强农产品加工废弃物的资源化利用
鼓励和支持畜禽屠宰废弃物收集、分离和处理设施改造,实现屠宰废弃物的资源化利用。推动病死畜禽无害化处理技术提档升级。推进水产加工副产品的资源化利用。
4.打造先进的静脉产业集群
以静脉企业为核心、静脉产业园区为支撑,规划建设理念先进、技术领先、清洁高效的静脉产业基地。以生活垃圾、建筑垃圾、社会再生资源、城市矿产、工业固废、污水处理厂污泥资源化利用为主导,引导社会资本积极参与静脉产业。以光大环保、沙钢集团、工业园区中法环境、盛虹集团等为典范,打造一批先进性、示范性、引领性强的静脉产业龙头企业。重点打造张家港国家再制造产业示范基地、苏州光大静脉产业园区、甪直再生资源产业园、吴江再生资源回收加工利用基地、太仓港再生资源进口加工区等静脉产业园 区。
(四)全面推进碳达峰行动
以实现碳达峰、碳中和目标为引领,将低碳思维全面融入社会经济发展全过程,制定实施碳达峰行动方案,协同推进应对气候变化与环境治理,严控重点领域温室气体排放,增强应对气候变化能力。
1.深入开展二氧化碳排放达峰行动
强化目标约束和峰值导向,全面落实国家、省下达的温室气体排放约束性目标,将碳排放强度降低目标纳入全市高质量发展考核指标,实施碳排放总量和强度“双控”。编制全市碳排放达峰行动方案,深化国家低碳城市试点建设,探索低碳示范区和示范企业建设。推进协同减排和融合管控,将碳排放重点企业纳入污染源日常监管,促进企事业单位污染物和温室气体排放相关数据的统一采集、相互补充、交叉校核。加强温室气体排放统计与核算,推行碳排放权交易。
2.推动重点领域温室气体减排
严格控制电力、钢铁、纺织、造纸、化工、建材等重点高耗能行业企业温室气体排放总量,积极推广低碳新工艺、新技术。加强企业碳排放管理体系建设,强化从原料到产品的全过程碳排放管理。深化实施农业绿色发展行动,加强高捕碳固碳作物种类筛选,增强农田土壤生态系统长期固碳能力。全面倡导绿色低碳生活,确保列入政府采购目录的绿色产品占到80%以上,提倡低碳餐饮,鼓励食用绿色无公害食品,积极推行“光盘行动”。控制其他温室气体排放。
3.提升应对气候变化能力
增强森林碳汇能力。深入推进国土绿化行动,到2025年,全市林木覆盖率稳定在 20.5%以上。提升森林生态系统质量,切实保障全市林木安全。加强适应型基础设施建设。加强成品油和天然气应急储备基地建设,提高区域能源保障水平。加快推进“海绵城市”建设,推动有条件的区域建设雨水吸纳、蓄渗和综合利用设施。建立分灾种气象灾害监测预报预警平台,重点加强暴雨、雷电、低温冰冻、冰雹等气象灾害的预报预警。加强人工影响天气能力建设,提高人工影响天气作业和效益评估水平,提升人工影响在防灾减灾中的作用。
(一)发展绿色建筑
1推进既有建筑节能改造
积极开展全市范围内既有建筑存量及能耗调查,确定改造重点内容和项目。鼓励各地区创建国家、省级既有建筑节能改造示范区。大型公共建筑和国家机关办公建筑作为重点改造对象开展综合措施的节能改造,鼓励有条件项目按照绿色建筑标准实施改造。完善既有建筑节能改造市场化机制,通过政策引导、财政补助和引入合同能源管理模式等措施,形成政府、金融机构、房产企业、节能服务公司和用户方的 多元化投入格局。
2.大力推广新建绿色建筑
开展绿色建筑提升行动,推进高品质绿色建筑项目示范建设,推动超低能耗建筑、零能耗建筑试点,强化绿色建筑运行管理,深化可再生能源建筑应用,开展可再生能源建筑应用项目后评估,探索建立绿色住宅使用者监督机制。引导、鼓励新建项目按照二星及以上绿色建筑标准建设,逐步提高新建建筑中二星及以上绿色建筑占比。通过示范工程探索总结更高建筑节能标准以及超低能耗建筑的关键技术和推广政策制度。
3.推进海绵城市建设
在老旧小区改造、基础设施维护等项目中注入海绵元素,有序推进既有项目改造,严格管控新建项目落实海绵城市建设理念,在新城建设、旧城改造中全面落实海绵城市建设要求,做到功能性、经济性、实用性有机统一,推进区域整体治理。健全海绵设施的维护管理制度和操作规程,落实设施的维护管养主体及经费来源,明确维护管理质量要求,确保海绵设施能够长久健康运行。建立适宜江南水乡地理特色的海绵城市技术标准体系,为全市域推进海绵城市建设提供技术支撑。到2025年,全市城市建城区50%以上的面积满足海绵城市建设要求。
(二)推动居民生活方式和消费模式绿色化
1.建设方便快捷的绿色出行系统
加快公共交通建设。根据《苏州市城市轨道交通线网规划》和轨道交通第三期建设规划,加快推进城市轨道交通建设。“十四五”期间建成轨道交通 5、6、7、8、S1 线,到2025年,全市轨道交通运营里程长度达 347 公里。提升常规公交线网服务能力。加强公交场站建设,优化公交场站布局,提高常规公交覆盖面,提升常规公交与地铁接驳水平。提升公交系统基础保障水平,及时更新公交车辆,提高乘坐舒适性。进一步加大公交路权、信号优先推进力度,扩大公交专用道覆盖范围。到 2025年,城市公共交通出行分担率达到 65%。加强城市慢行系统建设。建设、完善步行道、自行车道和自行车停车设施,完善城市公共自行车网络,保证慢行系统与轨道交通、常规公交系统的有效衔接。2021年市区计划66新增139个公共自行车站点,投放 2000 辆自行车;2022~2025 年将结合全市轨交建设和城市发展情况规划建设更多公共自行车站点。
2.引导公众形成绿色生活习惯
深入宣传,引导公众争做低碳环保生活的倡导者和践行者。以各级党政机关及党员领导干部为引领,开展反过度消费行动。继续开展“文明餐桌行动”,使更多人养成节俭用餐习惯。加强节能节水知识、技巧的宣传,完善居民用电、用水、用气阶梯价格,提倡保护自然的绿色生活理念,加强公共场所禁烟管理,引导公众养成生活垃圾分类习惯并提高分类正确率,推广社区“跳蚤市场”和“换物超市”,减少使用一次性日用品。
3.推广绿色产品
推动企业增加绿色产品供给。引导和支持企业加大对绿色产品研发、设计和制造的投入,健全生产者责任延伸制,推动实施企业产品标准自我声明公开和监督制度。加快畅通绿色产品流通渠道。鼓励建立绿色流通主体,支持流通企业在显著位置开设绿色产品销售专区,组织流通企业与绿色产品提供商开展对接,促进绿色产品销售。加大重点领域绿色产品推广力度。继续推广高效节能产品,严格执行国家关于限制过度包装的强制性标准,深入推进限塑、禁塑工作,全面实施《关于进一步加强塑料污染治理的实施方案》。落实国家对符合条件的节能、节水、环保、资源综合利用项目或产品的相关税收优惠政策,执行新能源汽车购置和充电设施的奖补政策及电动汽车用电价格政策,完善居民用电、用水、用气阶梯价格。出台支持绿色消费信贷的激励政策,促进金融机构加大信贷支持力度。
4.推进低碳社区建设
整合各部门优势资源,充分发挥社会组织和志愿者团体力量,共同推进低碳社区建设。突出苏州本地特色,按照古城区社区、城市既有现代化社区和新建城市社区,分类型推进低碳社区建设。
5.倡导生态殡葬
加强宣传,引导公众选择生态葬方式,积极鼓励不占地、少占地的骨灰处理方式,逐步提高生态葬奖补标准。落实殡葬服务设施布局规划,推进公益性骨灰堂和集中守灵殡仪服务中心建设,到 2025 年底各市(区)建成 1 个以上功能齐全的集中守灵殡仪服务中心。建立生态葬纪念碑和纪念广场,组织群众开展公祭等各种文明祭扫活动。
(三)推进公共机构绿色消费
1.积极推行绿色采购
认真落实《节能产品政府采购实施意见》和《环境标志产品政府采购实施意见》,优先采购节能产品、环境标志产品。加强节能环保产品采购等政府采购政策的宣传与指导,完善相关信息的统计分析工作机制,加强对采购活动开展情况的监督检查,逐步建立相关工作的考核机制与追责机制。到2025年,全市政府绿色采购比例达 89%。
2.全面倡导绿色办公
推行绿色办公方式,合理使用空调等电器设备。开展办公耗材的回收利用,推行“无纸化办公”、视频会议等电子政务,减少一次性办公耗材用量。办公场所全面禁烟。强化节能管理,积极倡导节能管理专业化和社会化,引进专业节能服务公司参与公共机构日常管理。积极开展能耗定额管理试点,在市级机关和县级市、区公共机构推行能耗定额管理试点工作,提升各级公共机构节能管理水平。着力推进节水管理,开展节水型单位创建,推广应用节水新技术、新工艺和新产品。鼓励采用合同节水管理模式实施节水改造,推广水资源循环利用,安装中水利用设施,开展雨水收集利用。
3.推进党政机关厉行节约
严格执行党政机关厉行节约反对浪费条例,严禁超标准配车、超标准接待和高消费娱乐等行为,细化明确各类公务活动标准,严禁浪费。实施节约型公共机构示范单位创建工作,实现党政机关、事业单位和团体组织等不同类型公共机构,均有节能示范单位发挥典型示范作用。加强节约型机关创建工作的指导和监督,到 2022 年,全市 70%以上的县级及以上党政机关达到创建要求,并鼓励有条件的地区实现节约型机关创建全覆盖、全达标。加强检查考核,把公共机构节能纳入对下级政府节能考核内容。建立和完善节约能源资源目标责任制、能源资源消费信息通报和公开机制。
(四)推进垃圾无害化处理和资源化利用
1.完善垃圾分类收运体系
按照“大分流、细分类”模式开展垃圾分类工作。到 2025年,全市“三定一督”源头分类方式实现全覆盖,生活垃圾无害化处理率 100%,原生生活垃圾“零填埋”。
2.提高生活垃圾无害化处理水平
推进生活垃圾焚烧处理项目建设,提高生活垃圾处理设施的无害化处理能力,“十四五”期间,全市规划建成生活垃圾焚烧处置能力 1.58 万吨/日,新增餐厨垃圾处理能力2320吨/日。加强焚烧填埋设施日常运营监管,定期开展处理设施污染排放物的监测,并向社会公示监测结果。
3.提高各类垃圾资源化利用水平
优化城市再生资源回收体系,整合规范再生资源回收网点,规范城市收旧行为,鼓励收旧企业化运作,促进垃圾分类与再生资源利用“两网融合”,建设城市大件垃圾拆解中心和可回收物分拣中转中心,构建从垃圾分类到回收利用的完整产业链。统筹建设各类建筑垃圾处理设施、弃置场地,完善收集、运输体系,建设建筑垃圾转运调配场和装修垃圾分拣场,拓展、融合现有运输市场和环卫收运体系,逐步实现全市建筑垃圾全量收集。加强建筑泥浆、河道疏浚淤泥处置。到 2025 年,全市新增建筑垃圾资源化利用能力410 万吨/年,基本实现建筑垃圾无害化处理和资源化利用。推进环太湖有机废弃物示范区建设。加快餐厨废弃物处理设施建设,加强餐厨废弃物管理各环节的监控,完善餐厨废弃物回收处理体系。增设和扩容园林垃圾收集点,合理建设就地处置或适度集中的园林绿化垃圾处理设施,各市(区)至少新建 1 处园林绿化垃圾资源化利用设施。推进有机易腐垃圾产生规模较大的单位自行建设相对集中的处理设施。
(五)改善人居环境
(一)培育苏州特色生态文化
(二)加强生态文明宣传教育
针对生态文明建设的主要规划措施,提出重点工程项目56项,总投资1033.47亿元。其中:生态环境建设重点工程27项,投资682.91亿元;生态经济建设重点工程17项,投资116.37亿元;生态生活建设重点工程10项,投资233.83亿元;生态文化建设重点工程2项,投资 0.36 亿元。重点工程列于附表中。

声明:本文仅代表作者本人观点,与绿色大产业大数据数服务平台无关,文章内容仅供参考。凡注明“来源:绿色产业大数据服务平台”的所有作品,版权均属于绿色产业大数据服务平台,转载时请署名来源。 本网转载自合作媒体或其它网站的信息,登载此文出于传递更多信息之目的,并不意味着赞同其观点或证实其描述。如因作品内容、版权和其它问题请及时与本网联系。